Instance Verification Kit (IVK)
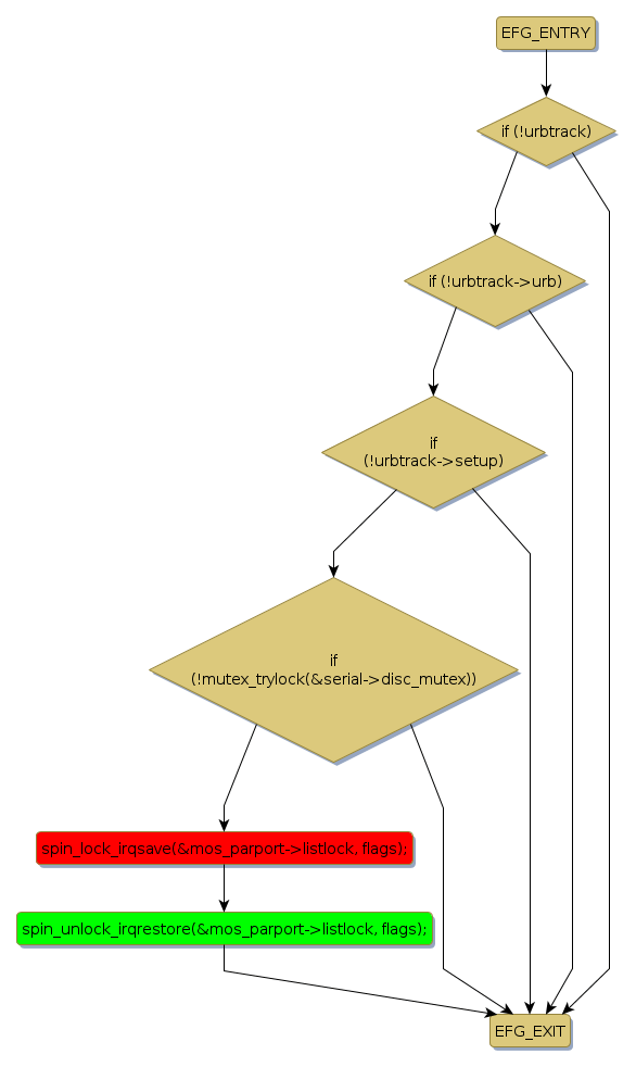
spin lock @ [11886+49+/linux-3.19-rc1/drivers/usb/serial/mos7720.c]
Instance Signature: listlock
|
The Matching Pair Graph:
|
|
Function Name
|
Control Flow Graph (CFG)
|
Events Flow Graph (EFG)
|
Source Correspondence
|
|
write_parport_reg_nonblock
|
|
|
[10448+26+/linux-3.19-rc1/drivers/usb/serial/mos7720.c]
|